怎样写离婚协议书才有效,离婚协议书2023电子版
青春不是人生的一段时期,老实讲;各位重要是讲解怎样写离婚协议书才有效,推荐利用离婚协议书2023电子版,具体介绍协议书的书写格式、要点及协议书的法律效力.我们最终目的是帮助更好地认识怎样做书写有效的离婚协议书。想知道就来瞧瞧小编的怎样写离婚协议书才管用,离婚协议书2023电子版介绍吧。
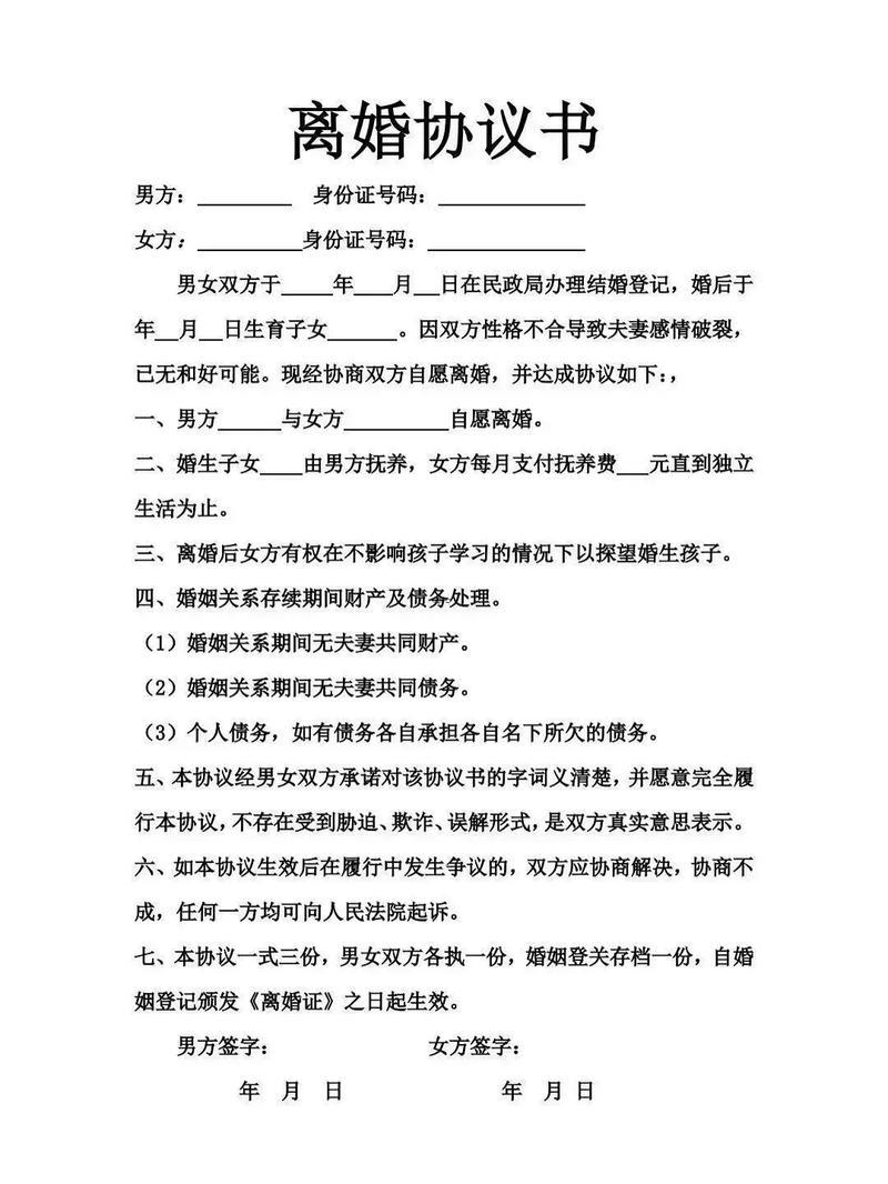
协议书的书写格式
离婚协议书是离婚过程中必不可少的一份文件- 它的书写格式有需要遵循以下要点:
第一,协议书非要...不可利用纸质文本或电子文本形式书写并签字...纸质文本要求字迹清晰、黑白分明,电子文本要求利用电子签名等认证方式证明双方的签署...
第二、协议书要明确标注离婚日期、离婚双方以及他相关信息,如共同财产的分配、子女抚养费、探视权等。
第三,协议书应简明扼要,切忌利用含糊不清、过于细节、情感用语等。
协议书的要点
离婚协议书的是离婚过程中关键的一环~其具体要点包括:
第一 财产分配。离婚协议书需要详细说明夫妻共同财产的分配情况- 包含房产、车辆、银行存款、股票等资产- 包括负债情况。
第二;子女抚养...离婚协议书有需要明确约定未成年子女的监护、抚养、教育等问题 -包括抚养费用、分摊原则、探视权等!
第三,法律效力!离婚协议书需要注明双方签署日期、签署人的身份还有生效日期等信息;以确保其法律效力。
协议书的法律效力
离婚协议书是一种拥有法律效力的协议~它行被司法认定为离婚判决的一种依据。在书写离婚协议书时有必要重视以下几点:
第一,不得违反法律法规与公序良俗。离婚协议书有需要遵循法律规定,不得突破社会公序良俗的底线。

第二~双方需要真实情况下达统一.离婚协议书只有…才在双方的真实意愿基础上达成 才能具有法律效力。
起名字大全,宝宝起名宝典,取名字,姓名测试打分-免费取名网记






